1月18日,《人民日报》刊发《武汉青年夜校受欢迎》一文:晚上7点,梅林都汇社区二楼的共享自习室内,年轻人围坐在一起,在课程教师汪阔林的指导下弹奏尤克里里,琴声此起彼伏,不时传来轻快的笑声。汉阳区四新青年夜校火速出圈备受关注。

据了解,四新青年夜校于2023年11月22日在总港西岸社区三楼共享自习室首开班,围绕青年交友、青年创业、青年兴趣爱好等,开设了冬日暖咖拉花、脱口秀等多期课程,受到青年群体的普遍欢迎。

△2023年11月22日,四新街道青年夜校首期公益课程“吉他与非洲鼓”,在总港西岸社区三楼共享自习室开班。
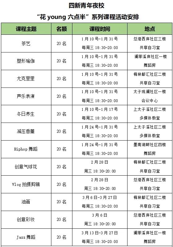
今年1月3日晚,四新街道6个社区的6个青年夜校点位,同时开启新年第一课。为让课程红利惠及更多青年朋友,今年青年夜校在开设点位和课程两方面同时进行了扩容。开设点位由1个增加至6个,实现街域全覆盖;课程设置也更为丰富,涵盖休闲娱乐、艺术、职场必备技能等方方面面。


△今年,四新青年夜校课程设置更为丰富,涵盖休闲娱乐、艺术、职场必备技能等方方面面。
据介绍,青年夜校开课时间固定于每周三晚18:30-20:00,采取预约制,提前一周预约抢课。青年朋友可根据自己的爱好,选择预约不同上课点位。目前一季度课程安排已经出炉,有需求的可以合理安排时间,长按识别下方小程序码预约前往,名额有限,先到先得。

“我们将持续瞄准青年需求,精准开设课程,推出更加丰富多样的公益课程。”四新街道有关负责人表示,将聚力把青年夜校打造为服务青年基地,不断完善青年创业配套,全方位聚焦青年发展,打好服务青年“组合拳”,缔造青年创业幸福之城。
|四新青年夜校|
↓↓↓


关注