近日
汉阳融媒记者从区商务局获悉
汉阳区于2026年1月18日至2月14日
重磅推出一季度汽车促销活动
本次活动
面向全区、无需抢券
消费者在全汉阳区参与活动的
35家汽车品牌经销商
购7座以下车型
即可享受真金白银的购车补贴
可与国家及省、市相关补贴叠加使用
最高可获5000元购车补贴
优惠力度拉满!

活动亮点抢先看,点燃购车热情⬇️
✅ 政府补贴+企业优惠叠加使用,多重福利更划算
✅ 覆盖主流品牌,从豪华车到新能源,选择丰富
✅ 无需抢券,补贴直接抵扣,购车即享
活动期间,个人消费者购买7座以下新车(不含二手车),在享受商家自身让利促销活动基础上,按发票金额分档叠加补贴:
发票金额在15万元(含)以下的,补贴2000元/辆;
发票金额在15万元(不含)至30万元(含)的,补贴3000元/辆;
发票金额在30万元(不含)以上的,补贴5000元/辆
△鸿蒙智行授权用户中心·武汉王家湾店是尊界S800湖北首发店。
本次购车补贴采取“到店立减”模式,由参与活动的汽车销售企业直接向消费者兑现,无需额外申请流程。每辆车限享受一次补贴,可与国家、省、市出台的相关汽车补贴政策叠加使用,让您享受多重优惠。
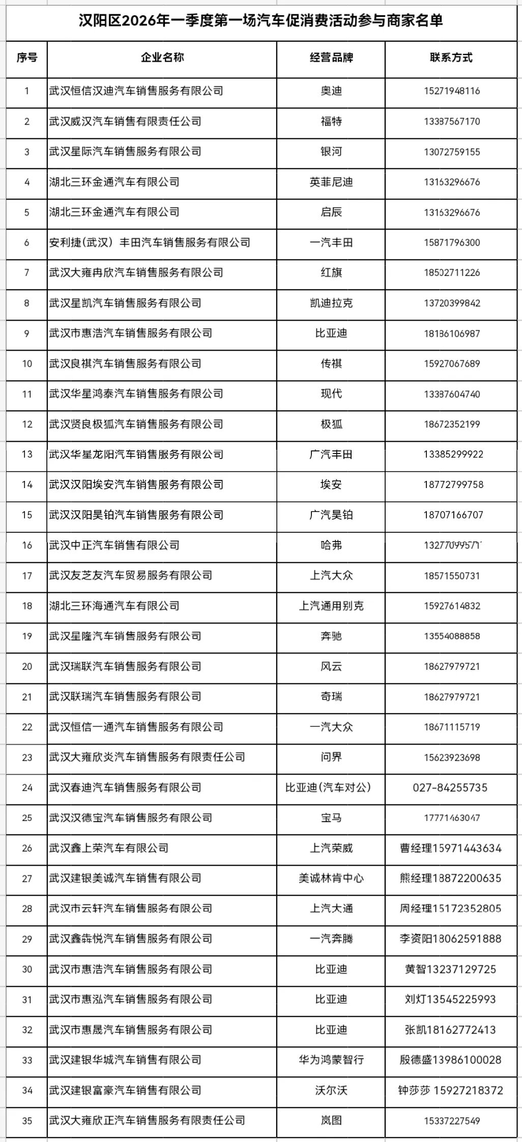
据了解,活动汇聚了35家知名汽车品牌经销商,包括奔驰、宝马、奥迪、问界、华为鸿蒙智行、凯迪拉克、英菲尼迪、沃尔沃、一汽大众、广汽丰田、一汽红旗、美诚林肯等主流品牌,覆盖豪华、合资、自主及新能源主流车型,满足不同消费者的购车需求。
35家知名汽车品牌经销商名单如下
↓↓↓

关注